
Refresh 
工商银行
2月1日,工商银行通过公司贵金属业务部“工银金行家”公众号发布风险提示。近期国内外贵金属价格波动剧烈,市场不确定性显著增强,工行建议客户在审慎评估自身风险承受能力的基础上,保持理性投资心态,避免盲目追涨杀跌。公告建议客户从中长期视角考虑,坚持分批分散、适度均衡的原则进行投资配置,同时密切关注行情变化,合理控制持仓规模,有效防范市场波动风险。

此前,1月30日,工商银行官网发布公告,自2月7日起,工行对如意金积存业务及浮动报价类实物黄金产品销售业务的办理时间进行调整;在周末以及法定节假日等非上海黄金交易所交易日,对如意金积存业务进行限额管理并进行动态设置。
1月5日,工商银行公告,自1月12日起,对个人客户积存金业务风险承受能力等级进行调整,个人客户办理积存金业务的开户、主动积存或新增定投计划的,需取得C3-平衡型及以上的评估结果并签订积存金风险揭示书。
农业银行
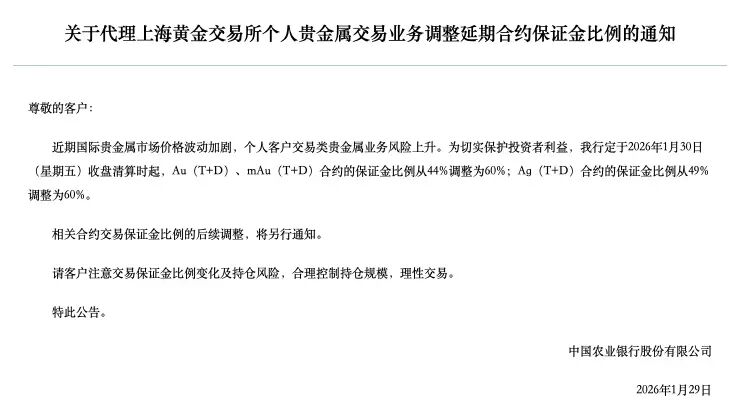
1月29日,农业银行发布《关于代理上海黄金交易所个人贵金属交易业务调整延期合约保证金比例的通知》,于1月30日收盘清算时起,Au(T+D)、mAu(T+D)合约的保证金比例从44%调整为60%。同时,农行请客户注意交易保证金比例变化及持仓风险,合理控制持仓规模,理性交易。

此前,1月26日,农业银行发布公告,称将对个人客户参与存金通黄金积存交易增加风险承受能力测评准入。公告显示,自1月30日起,个人客户办理存金通黄金积存业务(包括存金通1号、2号)签约、买入、定投3类业务时,需在业务申请办理渠道,按农行统一的风险测评问卷进行风险承受能力评估、取得谨慎型及以上的评估结果。农行提示投资者,建议提高风险防范意识,基于自身财务状况和风险承受能力理性办理存金通黄金积存业务。
中国银行
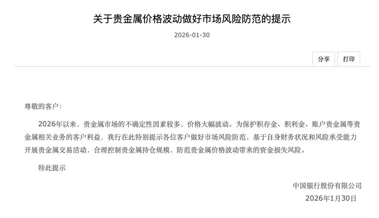
1月30日,中国银行发布公告表示,贵金属市场的不确定性因素较多,价格大幅波动。为保护积存金、积利金、账户贵金属等贵金属相关业务的客户利益,中行特别提示客户做好市场风险防范,基于自身财务状况和风险承受能力开展贵金属交易活动,合理控制贵金属持仓规模,防范贵金属价格波动带来的资金损失风险。

建设银行
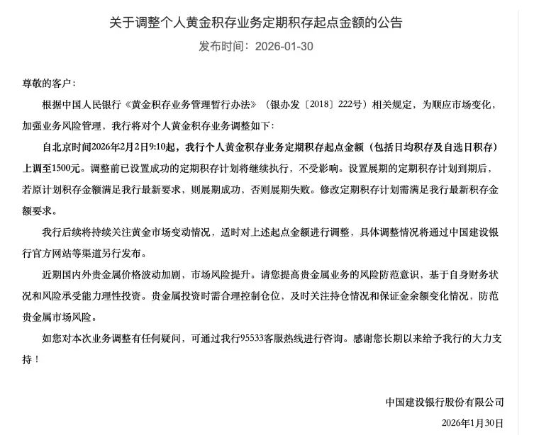
1月30日,建设银行发布公告调整个人黄金积存业务定期积存起点金额。自2月2日9:10起,建行个人黄金积存业务定期积存起点金额(包括日均积存及自选日积存)上调至1500元。
同时,建行提示,近期国内外贵金属价格波动加剧,市场风险提升。请客户提高贵金属业务的风险防范意识,基于自身财务状况和风险承受能力理性投资。贵金属投资时需合理控制仓位,及时关注持仓情况和保证金余额变化情况,防范贵金属市场风险。

交通银行
1月29日,交通银行发布公告调整贵金属钱包、沃德金生金业务适当性管理要求。具体来看,关于贵金属钱包,自1月31日起,对于已签约贵金属钱包的个人客户当前有效的风险承受能力评估结果为增长型、进取型、激进型,客户才可以办理贵金属钱包项下全部业务,如该评估结果为保守型、稳健型、平衡型,则客户可办理实时卖出、兑换实物贵金属、积存计划终止、解约等,有效积存计划执行不受风险承受能力评估结果限制;关于沃德金生金,自1月31日起,个人客户当前有效的风险承受能力测评结果为平衡型、增长型、进取型或激进型,可购买沃德金生金产品。交行提示,建议客户提高风险防范意识,基于自身财务状况和风险承受能力理性办理贵金属钱包及沃德金生金业务。

邮储银行
1月21日,邮储银行发布《关于再次调整我行个人客户上海黄金交易所延期合约保证金比例的通知》,自1月22日收盘清算时起,将Au(T+D)、Au(T+N1)、Au(T+N2)、mAu(T+D)等合约保证金比例从80%调整为120%。
此前,1月15日、2025年12月31日,邮储银行两次发布公告,调整个人客户上海黄金交易所延期合约保证金比例。公告中,邮储银行均提示客户合理控制仓位,防范交易风险。
]article_adlist-->近期热门视频
]article_adlist-->你会关注
]article_adlist-->特朗普:美伊正在谈判从十个案例,看见2025年中国的新质生产力
钓鱼岛执法画面!首次披露
以军空袭加沙多地!哈马斯回应
执行军事任务!禁止驶入→
来源:央视财经(ID:cctvyscj)
监制:柯成韵
主编:李天路
记者:丁冬 吴哲钰
编辑:彭琳
转发,关注!
]article_adlist-->
海量资讯、精准解读,尽在新浪财经APP
广升网提示:文章来自网络,不代表本站观点。